为落实共青团中央、教育部、全国学联联合下发的《关于推动高校学生会(研究生会)深化改革的若干意见》,以及《高校学生会组织深化改革评估工作方案》要求,接受广大师生监督,现将我校截至2021年11月学生会改革情况公布如下。
一、高校学生会组织深化改革评估备案表
组织名称:澳门新浦京3189娱乐场
☑学生会/□研究生会
二级学生会组织数量:7


二、二级学生会组织情况


具体情况

三、澳门新浦京3189娱乐场学生会章程



四、校级组织工作机构组织架构图

五、校级组织工作人员名单


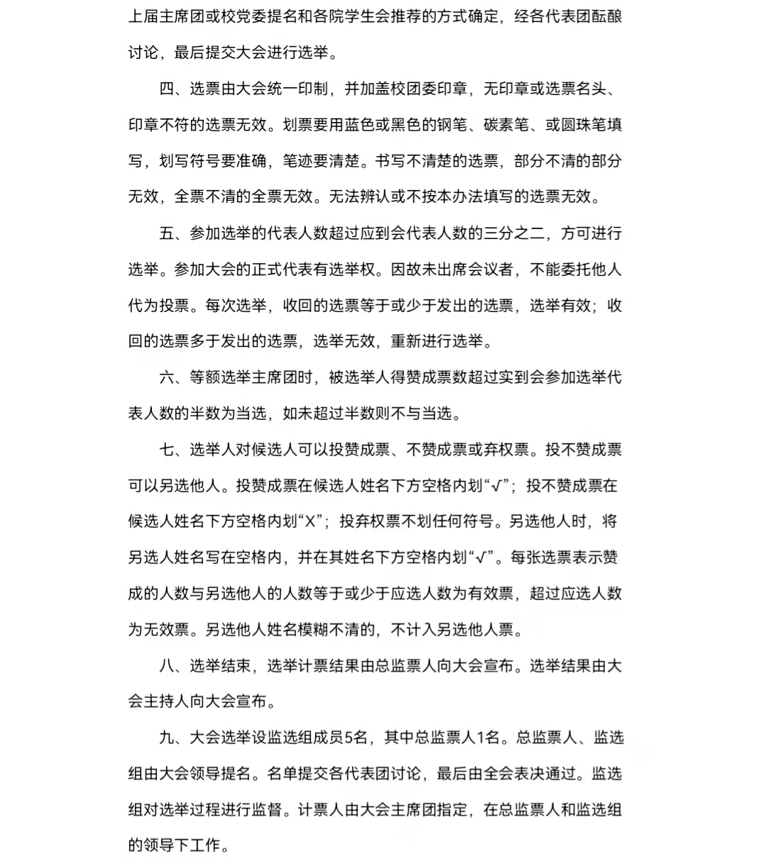
六、主席团成员候选人产生办法及选举办法



七、校级学生代表大会召开情况
(一)召开时间
2021年11月25日
(二)召开地点
澳门新浦京3189娱乐场学术报告厅
(三)代表数量
127名学生正式代表、21名列席代表
(四)主要议程
一、修订澳门新浦京3189娱乐场学生会章程
二、听取、审议澳门新浦京3189娱乐场2020届学生会工作报告
三、选举产生澳门新浦京3189娱乐场2021届学生会主席团成员
四、选举产生澳门新浦京3189娱乐场2021届学生会委员
(五)宣传报道链接
http:/info/1012/5115.htm
(六)现场照片




八、校学生代表大会代表产生办法
学代会代表应经班级团支部推荐、二级学院学生代表会议选举产生,代表名额按照不低于在校生人数2%的比例分配,且代表名额不足5人的学院以5人计。
学生代表的选举原则上应考虑性别、民族、年级、政治面貌、是否学生干部等因素比例、原则上应包含优秀团员代表、团干部代表、优秀学生代表(非团员),非学生骨干比例不低于60%。
九、澳门新浦京3189娱乐场团委指导学生会主要负责人

以上自评公开内容如有不实情况,可发送邮件至辽宁省学联秘书处邮箱[email protected]或全国学联秘书处邮箱[email protected]反映。
图文来源:团委
核 发:王丽娜
李琳琳